An intelligent, workflow-driven system designed to automate the extraction, evaluation, and filtering of job and internship opportunities from email data using AI-based decision-making.
In the modern job ecosystem, students and fresh graduates are exposed to a large volume of opportunity-related emails from multiple platforms. These emails are often unstructured, repetitive, and misaligned with individual preferences, making manual filtering inefficient and error-prone.
This project addresses the problem by developing an AI-powered automation pipeline that transforms raw email content into structured, actionable insights. The system not only identifies valid opportunities but also evaluates their relevance based on a personalized user profile.
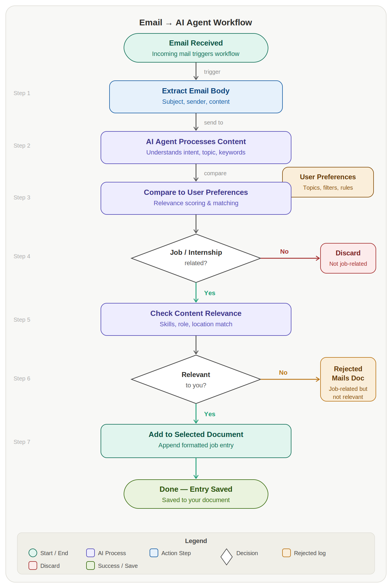
The system follows a multi-stage pipeline:
Email Trigger โ Validation โ AI Agent 1 โ Conditional Filtering โ AI Agent 2 โ Decision Engine โ Google Sheets Storage
Each stage is designed to progressively refine raw input into meaningful output.
The workflow is triggered using a Gmail integration, which continuously monitors incoming emails and captures their content for processing.
An initial validation layer ensures that empty or invalid emails are filtered out before entering the pipeline. This prevents unnecessary computation and API usage.
The first AI agent is responsible for analyzing raw email content and extracting structured job-related information.
Key Responsibilities:
Important Behavior:
A logical condition evaluates whether the extracted content qualifies as a job or internship opportunity.
The second AI agent performs personalized evaluation using a predefined user profile.
User Profile Includes:
Evaluation Logic:
Based on the evaluation output:
All processed data is stored in Google Sheets in a structured format, enabling easy tracking, filtering, and future analysis.

This represents the actual automation pipeline built using n8n. It illustrates the integration of triggers, AI agents, conditional nodes, and storage mechanisms into a unified system.

The flowchart provides a conceptual representation of the system logic, outlining how data moves through each stage of processing and decision-making.

This dataset contains opportunities that meet the defined user criteria. Each entry includes structured attributes along with relevance indicators such as match score and decision status.

This dataset captures opportunities that were identified as job-related but did not satisfy the relevance conditions. Maintaining this dataset ensures transparency and traceability in decision-making.

The lean canvas outlines the problem space, solution approach, user segments, and value proposition, reflecting the product thinking behind the system design.
The system has been tested against multiple real-world scenarios to ensure robustness:
Tripti Kumari
B.Tech Computer Science Engineering
Narula Institute of Technology
This project demonstrates the practical application of AI and workflow automation in solving real-world problems. By combining structured data extraction with intelligent evaluation, the system transforms unorganized inputs into meaningful, decision-ready outputs.